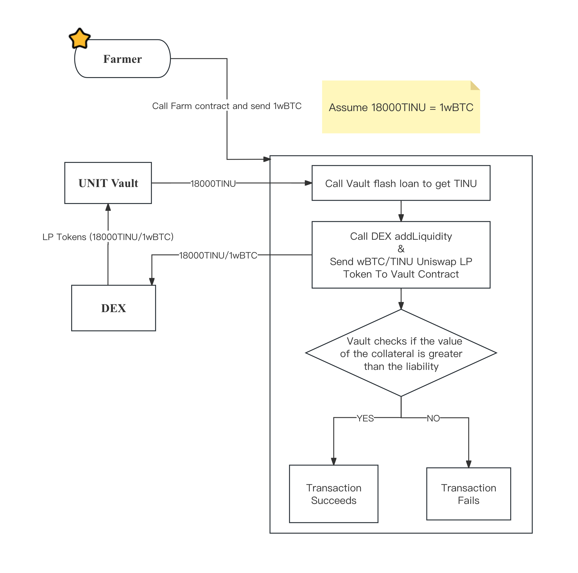
UNIT Farms
Farms create UNIT vaults and bring a stream of UN incentives to participants.


Farmers receive rewards in the form of UN from the farm pool.
Vaults are completely capitalized by using DEX LP tokens as collateral.
Farmers also get rewards from liquidity mining.
The UNIT Farms transaction structure is as follows:


Last updated
Was this helpful?